皇冠集团

  • welcome皇冠(集团)有限公司-BinG百科
  • welcome皇冠(集团)有限公司-BinG百科

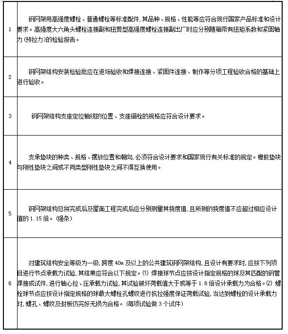
钢网架装置施工质量控制要点

  • 2007-07-16
  • 皇冠集团监理
  • 皇冠集团监理
  • 0
  • 字体
welcome皇冠(集团)有限公司-BinG百科
【网站地图】【sitemap】