皇冠集团

  • welcome皇冠(集团)有限公司-BinG百科
  • welcome皇冠(集团)有限公司-BinG百科

关于《监理职员转正、岗位提升治理步伐》有关条款修改的通知

  • 2021-04-08
  • 0
  • 字体
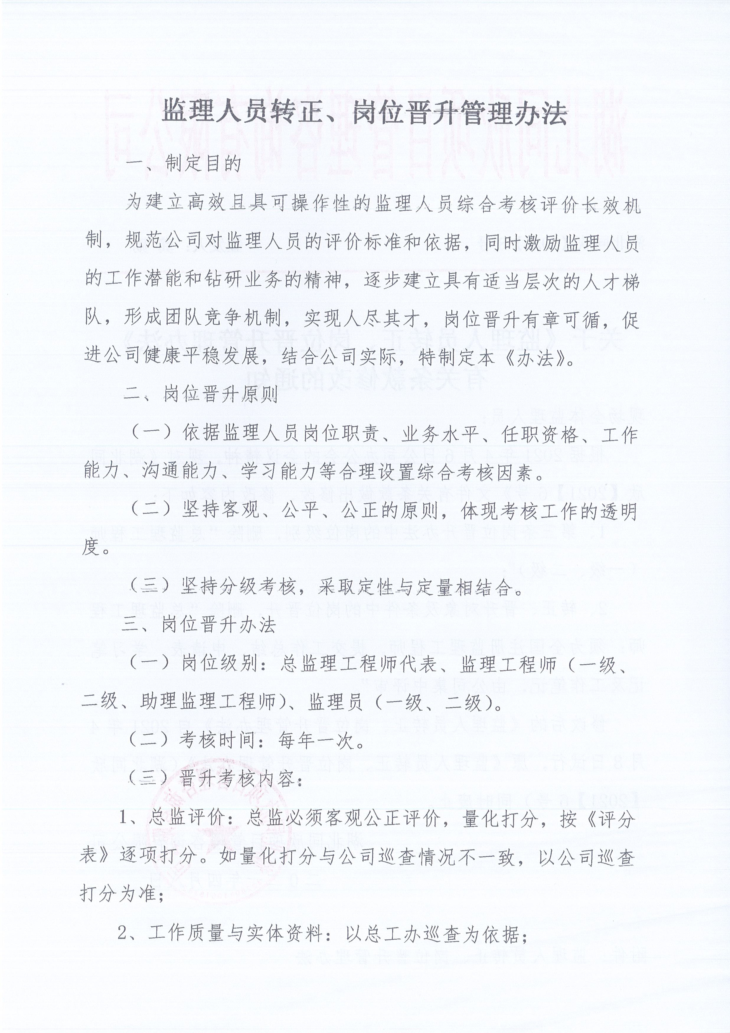
  • 湖北皇冠集团[2021]8号关于《监理职员转正、岗位提升治理步伐》有关条款修改的通知1

    湖北皇冠集团[2021]8号关于《监理职员转正、岗位提升治理步伐》有关条款修改的通知1

  • 湖北皇冠集团[2021]8号关于《监理职员转正、岗位提升治理步伐》有关条款修改的通知2

    湖北皇冠集团[2021]8号关于《监理职员转正、岗位提升治理步伐》有关条款修改的通知2

  • 湖北皇冠集团[2021]8号关于《监理职员转正、岗位提升治理步伐》有关条款修改的通知3

    湖北皇冠集团[2021]8号关于《监理职员转正、岗位提升治理步伐》有关条款修改的通知3

  • 湖北皇冠集团[2021]8号关于《监理职员转正、岗位提升治理步伐》有关条款修改的通知4

    湖北皇冠集团[2021]8号关于《监理职员转正、岗位提升治理步伐》有关条款修改的通知4

  • 湖北皇冠集团[2021]8号关于《监理职员转正、岗位提升治理步伐》有关条款修改的通知5

    湖北皇冠集团[2021]8号关于《监理职员转正、岗位提升治理步伐》有关条款修改的通知5

  • 湖北皇冠集团[2021]8号关于《监理职员转正、岗位提升治理步伐》有关条款修改的通知6

    湖北皇冠集团[2021]8号关于《监理职员转正、岗位提升治理步伐》有关条款修改的通知6

  • 湖北皇冠集团[2021]8号关于《监理职员转正、岗位提升治理步伐》有关条款修改的通知7

    湖北皇冠集团[2021]8号关于《监理职员转正、岗位提升治理步伐》有关条款修改的通知7

  • 湖北皇冠集团[2021]8号关于《监理职员转正、岗位提升治理步伐》有关条款修改的通知8

    湖北皇冠集团[2021]8号关于《监理职员转正、岗位提升治理步伐》有关条款修改的通知8

  • 湖北皇冠集团[2021]8号关于《监理职员转正、岗位提升治理步伐》有关条款修改的通知9

    湖北皇冠集团[2021]8号关于《监理职员转正、岗位提升治理步伐》有关条款修改的通知9

  • 湖北皇冠集团[2021]8号关于《监理职员转正、岗位提升治理步伐》有关条款修改的通知10

    湖北皇冠集团[2021]8号关于《监理职员转正、岗位提升治理步伐》有关条款修改的通知10

  • 湖北皇冠集团[2021]8号关于《监理职员转正、岗位提升治理步伐》有关条款修改的通知11

    湖北皇冠集团[2021]8号关于《监理职员转正、岗位提升治理步伐》有关条款修改的通知11

附件一.doc

附件二.doc


【网站地图】【sitemap】