ǰÑÔ
ÁúÌÚ³þÌ죬£¬£¬Öʰ²ÎÞÓÝ£¬£¬£¬¹ß¿´ÔÆÊæÔÆ¾í£¬£¬£¬´ËÄËÌìʱ£»£»¹ª¸û±¾ÍÁ£¬£¬£¬¾«ÑÐϸ×÷£¬£¬£¬¹ã½áȺÏÍ£¬£¬£¬ÐÒÓеØÀû£»£»»Ê¹Ú¼¯ÍÅͬÐÄ£¬£¬£¬ÇãÐÄÆð¾¢£¬£¬£¬¹óÔÚÈ˺͡£¡£¡£¡£Ò»Äê¼±åá¹ý£¬£¬£¬Ã»ÓÐÃÀÑÕ£¬£¬£¬Ã»ÓÐÂ˾µ£¬£¬£¬½÷´Ë¼Í¼»Ê¹Ú¼¯ÍÅÊÂÇé¡£¡£¡£¡£
¡¡¡¡ÒÑÍùµÄÒ»ÄêÀ£¬£¬ÔÚ¹«Ë¾µÄÏòµ¼ºÍ¸÷²¿·ÖµÄϸÃÜÅäºÏÏ£¬£¬£¬×ܹ¤°ì±ü³Ö×ÅÑϽ÷ÈÏÕæµÄÊÂÇé̬¶È£¬£¬£¬ÈÏÕæÍÆÐи÷ÏîÖ°Ô𣬣¬£¬ÔúÊµÍÆ½ø¸÷ÏîÊÂÇ飬£¬£¬ÕûÄê¹²¼ì²é×ܹ«Ë¾ÏîÄ¿48´Î£¬£¬£¬Ç©·¢Õû¸Ä֪ͨ12·Ý£¬£¬£¬¼ì²é·Ö¹«Ë¾ÔÚ½¨ÏîÄ¿28¸ö£¬£¬£¬Ç©·¢Õû¸Ä֪ͨ8·Ý¡£¡£¡£¡£
Ò»¡¢Çå¾²ÖÎÀí
¡¡¡¡£¡£¡£¡£¨Ò»£©Âäʵ¼àÀíÖ°Ô±µ½¸ÚÂÄÖ°ÖÆ¶È
ÑÏ¿áÂäʵʡ¡¢ÖÝ¡¢ÊжԲν¨¸÷·½ÏÖ³¡Òªº¦¸ÚλְԱµ½¸ÚÖÎÀíµÄÏà¹ØÍ¨ÖªÄÚÈÝ£¬£¬£¬ÒªÇó¹«Ë¾¸÷ÏîÄ¿¼àÀí»ú¹¹Ö°Ô±µ½¸ÚÂÄÖ°£¬£¬£¬È·±£×ܼàÿÔ´ø°àÉú²úʱ¼äÖª×ãÒªÇ󡣡£¡£¡£

¡¡¡¡£¡£¡£¡£¨¶þ£©¿ªÕ¹Ç徲ʹÊÒþ»¼ÅŲé
´ß´Ù¸÷ÏîÄ¿¼àÀí»ú¹¹Æ¾Ö¤ÏÖ³¡Ê©¹¤ÇéÐÎÒ»Á¬¿ªÕ¹Òþ»¼ÅŲ飬£¬£¬¶Ô·¢Ã÷µÄʹÊÒþ»¼°´¹æ·¶ÒªÇó¾ÙÐзּ¶ÖÎÀí£¬£¬£¬×ܹ¤°ì»á°´ÆÚ¶Ô¸÷ÏîÄ¿¾ÙÐÐѲ²é¡£¡£¡£¡£


¡¡¡¡£¡£¡£¡£¨Èý£©ÔöǿΣ´ó¹¤³ÌÖÎÀí
ÒªÇó¸÷ÏîÄ¿¼àÀí»ú¹¹°´ÒªÇó¶ÔΣ´ó¹¤³Ì¾ÙÐÐÖÎÀí£¬£¬£¬ÔöÇ¿¶ÔΣ´ó¹¤³ÌµÄѲÊÓ¼°ÅÔÕ¾£¬£¬£¬×ܹ¤°ì»áÔÚ¸÷ÏîĿΣ´ó¹¤³ÌʵÑéʱ´ú¾ÙÐÐÖØµãѲ²é¡£¡£¡£¡£

¡¡¡¡£¡£¡£¡£¨ËÄ£©ÌØÖÖ×÷ÒµÖ¤ÊéרÏî¼ì²é
ÌØÖÖ×÷ÒµÖ°Ô±ÎÞÖ¤ÉϸÚΣº¦ÐÔ¼«´ó£¬£¬£¬Îª¼á¾ö×èÖ¹ÖÖÖÖÌØÖÖ×÷ÒµÒý·¢µÄÇå¾²Éú²úʹʣ¬£¬£¬×ܹ¤°ìÕë¶ÔÌØÖÖ×÷ÒµÖ°Ô±³ÖÖ¤ÉϸھÙÐÐÁËרÏî¼ì²é¡£¡£¡£¡£

¡¡¡¡£¡£¡£¡£¨Î壩ѧϰÂäʵбê×¼
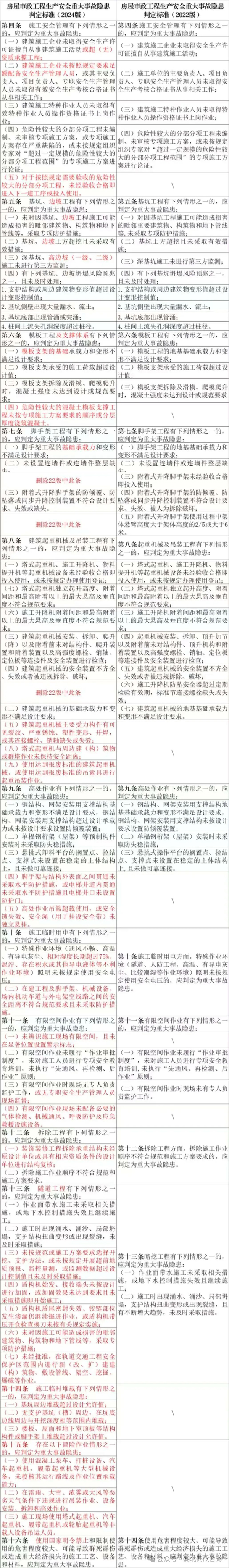
×éÖ¯¸÷ÏîÄ¿¼àÀí»ú¹¹Ñ§Ï°¡¶ÐÞ½¨ÓëÊÐÕþ¹¤³ÌÊ©¹¤ÏÖ³¡ÔÝʱÓõçÇå¾²ÊÖÒÕ±ê×¼¡·¡¢¡¶ºâÓîÐÞ½¨ºÍÊÐÕþ»ù´¡ÉèÊ©¹¤³ÌեȡºÍÏÞÖÆÊ¹ÓÃÊÖÒÕĿ¼£¨µÚ¶þÅú£©¡·¡¢¡¶ºâÓîÊÐÕþ¹¤³ÌÉú²úÇå¾²ÖØ´óʹÊÒþ»¼Åжϱê×¼£¨2024°æ£©¡·µÈбê×¼£¬£¬£¬²¢ÒªÇó¸÷ÏîÄ¿°´Ð¹淶¡¢±ê×¼¡¢ÎļþÒªÇóÂäʵ¡£¡£¡£¡£
Åжϱê×¼2022°æÓë2024°æÏêϸ±ÈÕÕ

¶þ¡¢ÖÊÁ¿¿ØÖÆ
×ܹ¤°ìƾ֤¹ú¼ÒÏà¹Ø¹æ·¶¡¢±ê×¼¼°¹«Ë¾¼ì²é±í¸ñ¶Ô¸÷ÏîÄ¿¼àÀíÖÊÁ¿ÐÐΪ¡¢ÔÖÊÁÏ¿ØÖÆ¡¢¹¤ÐòÑéÊÕ¡¢·Ö²¿·ÖÏîÑéÊյȷ½Ãæ¾ÙÐÐÖÜÈ«¼ì²é¡£¡£¡£¡£



ÒªÇó¸÷ÔÚ½¨×¡Õ¬¹¤³ÌÏîĿҪÁ¬Ïµ¹¤³ÌÏÖʵ£¬£¬£¬ÌåÀý¡¶×¡Õ¬¹¤³ÌÖÊÁ¿³£¼ûÎÊÌâÖÎÀíÊÂÇ鼯»®¡·£¬£¬£¬ÖصãÖÎÀí¸ôÉùЧ¹û²î¡¢ºâÓÁÑ¡¢ºâÓîÉøÂ©¡¢Íâǽ±£ÎµÈ4´óÀàסլ¹¤³ÌÖÊÁ¿³£¼ûÎÊÌ⣬£¬£¬Ê¹Óúá¶×¡Õ¬¹¤³ÌÖÊÁ¿³£¼ûÎÊÌâ·ÀÖÎÊֲᡷ£¬£¬£¬ÖðÏîÖÆ¶©ÇÐʵ¿ÉÐеIJ½·¥£¬£¬£¬ÔÚÊ©¹¤Àú³ÌÖÐÑÏ¿áʵÑ飬£¬£¬ÇÐÊµÍÆ¶¯×¡Õ¬¹¤³ÌÖÊÁ¿³£¼ûÎÊÌâרÏîÖÎÀíÊÂÇé¡£¡£¡£¡£

¡¡¡¡Îª×öºÃסլ¹¤³ÌÖÊÁ¿³£¼ûÎÊÌâÖÎÀí£¬£¬£¬×ܹ¤°ìÕë¶ÔסլÏîÄ¿×é֯ѧϰ¡¶×¡Õ¬¹¤³ÌÖÊÁ¿Í¨²¡·À¿ØÊÖÒÕ¹æ³Ì¡·¡¢¡¶×¡Õ¬¹¤³ÌÖÊÁ¿³£¼ûÎÊÌâ·ÀÖÎÊֲᡷ¡¢¡¶ºþ±±Ê¡ºâÓîÊÐÕþ¹¤³ÌʵÌåÖÊÁ¿±ê׼ͼ²á¡·¡£¡£¡£¡£

Èý¡¢ÏîÄ¿»ñ½±
¡¡¡¡ºþ±±Ê¡Çå¾²ÎÄÃ÷Ê©¹¤ÏÖ³¡

¶÷Ê©ÖÝÖÐÐÄÒ½ÔºÐÂÇøÒ½ÁÆÖÐÐÄ£¨¶þÆÚ£©Ãż±ÕïÒ½¼¼Â¥¼°½ôÇÀ¾ÈÔ®¾ÈÖλùµØ¹¤³Ì×ܳаü£¨EPC£©£»£»ºþ±±½»Í¶¡¤ÔÃÏí¹È¶þÆÚ£¨22#S2¡¢23#¡¢25#Â¥£©£»£»½¨Ê¼ÏØÖÐÒ½Ò½Ôº¸ßƺ·ÖÔº½¨ÉèÏîÄ¿;½¨Ê¼ÏØ»ÆÍÁ¿²Ò׵طöƶ°á¼Ò¼¯Õò°²¶ÙÐ¡ÇøÅäÌ×±ê×¼»¯³§·¿½¨ÉèÏîÄ¿£¨Ë«´´·õ»¯Ô°£©¡£¡£¡£¡£
ºþ±±Ê¡ÐÞ½¨½á¹¹ÓÅÖʹ¤³Ì

¶÷Ê©ÖÝÖÐÐÄÒ½ÔºÐÂÇøÒ½ÁÆÖÐÐÄ£¨¶þÆÚ£©Ãż±ÕïÒ½¼¼Â¥¼°½ôÇÀ¾ÈÔ®¾ÈÖλùµØ¹¤³Ì×ܳаü£¨EPC£©£»£»¶÷Ê©ÊÐÖеÈÖ°ÒµÊÖÒÕѧУÀ©½¨¹¤³Ì£¨Ñ§Ç°½ÌÓýÂ¥£©£»£»½¨Ê¼ÏØ»ÆÍÁ¿²Ò׵طöƶ°á¼Ò¼¯Õò°²¶ÙÐ¡ÇøÅäÌ×±ê×¼»¯³§·¿½¨ÉèÏîÄ¿£¨Ë«´´·õ»¯Ô°£©¡£¡£¡£¡£

ËÄ¡¢Ö°Ô±ÉóºË
¶Ô¹«Ë¾Ö°Ô±ÈÎÃü¡¢ÌáÉý¾ÙÐÐÉóºËºÍ¿¼ÆÀ¡£¡£¡£¡£

Îå¡¢ÏîÄ¿½»Á÷
×éÖ¯¸÷¼àÀíÏîĿ֮¼ä¾ÙÐн»Á÷£¬£¬£¬Ì½ÌÖÈ«»ìÄýÍÁÍâǽ¹¤ÒÕÊ©¹¤Àú³ÌÖеÄÖÊÁ¿¿ØÖÆ¡£¡£¡£¡£

Áù¡¢¼ùÐÐÉç»áÔðÈÎ
ƾ֤Ö÷¹Ü²¿·ÖÐèÒª£¬£¬£¬×ܹ¤°ì³éµ÷Ö°Ô±¼ÓÈë¶÷Ê©ÖÝס·¿ºÍ¶¼»á¸üо֡¢¶÷Ê©ÖÝ×ÔÈ»×ÊÔ´ºÍ³ÇÏ罨Éè¾Ö×éÖ¯µÄרÏî¼ì²é£¬£¬£¬ÀۼƳö¶¯60ÈË/´Î¡£¡£¡£¡£

¡¡¡¡Æß¡¢ÐÂÄê¼ÄÓï
¡¡¡¡É½¸ß·ԶÁÖÉ£¬£¬×ÔÇ¿¡¢×ÔÊ¡£¬£¬£¬²»¸ºÉØ»ª²»¸ºÇä¡£¡£¡£¡£ÔÚеÄÒ»ÄêÀ£¬£¬ÎÒÃǽ«¼ÌÐøÆð¾¢£¬£¬£¬Ò»Ö±Ë¢ÐÂÊÂÇéÒªÁ죬£¬£¬Ìá¸ßÊÂÇéЧÂÊ£¬£¬£¬Îª¹«Ë¾µÄÉú³¤×ö³ö¸ü´óµÄТ˳¡£¡£¡£¡£
